跳到主要內容區
您的瀏覽器不支援JavaScript功能,若網頁功能無法正常使用時,請開啟瀏覽器JavaScript狀態
Menu
漢堡鈕選單
回首頁
本班簡介
理念與沿革
學士班特色
各組介紹
不分系系歌
歷年系徽
班活動紀錄
聯絡資訊
本班成員
本班教師
實驗教育方案主責老師群
行政人員
入學管道
申請入學
特殊選才
僑生獨招
運動績優單招
運動績優甄審甄試
在校生
清華學院學士班
特殊選才
跨領域學習
實驗教育方案
適性探索跨領域學士方案
高中生
English
首頁
招生公告
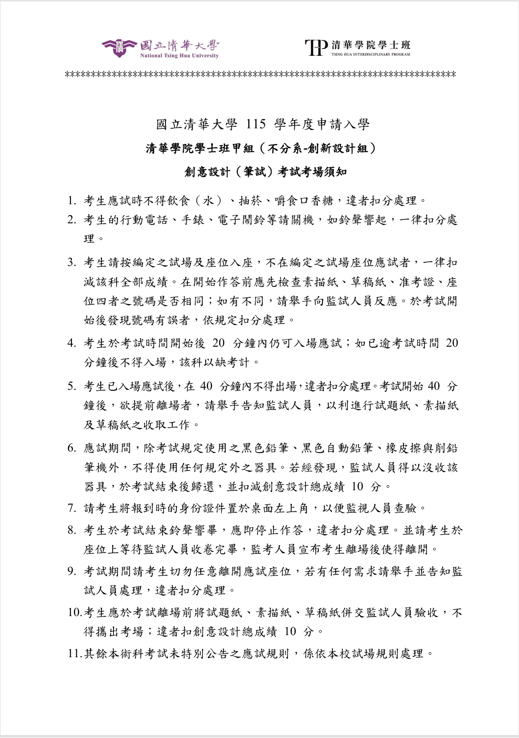
清華學院學士班寄予115學年通過一階考生之信函
清華學院學士班寄予115學年通過一階考生之信函2026.04.01.pdf
瀏覽數:
友善列印
分享
登入成功
Close (Esc)
Share
Toggle fullscreen
Zoom in/out
Previous (arrow left)
Next (arrow right)